在线百家乐

十大在线百家乐平台排行榜 2019年12月3日星期二

无障碍 无障碍 简体 | 繁体 长者模式 长者模式

政务公开  >  政府文件  >  区政府  >  武清政
名    称 :
十大在线百家乐平台排行榜 关于印发武清新商圈发展规划(2023—2030年)的通知
索   引  号 :
1112022200019671X7/2024-00006
发 布 机 构 :
十大在线百家乐平台排行榜
发 文 字 号 :
武清政〔2024〕1号
主    题 :
国民经济和社会发展\产业发展规划
成 文 日 期 :
发 文 日 期 :
有   效  性 :
有效
行政规范性文件:


十大在线百家乐平台排行榜 关于印发武清新商圈发展规划

20232030年)的通知

各镇人民政府、街道办事处,各委、办、局,各有关单位:

现将《武清新商圈发展规划(20232030)》印发给你们,请遵照执行。

                               十大在线百家乐平台排行榜

202426



(此件主动公开)



武清新商圈发展规划

20232030年)



实施新商圈专项工作指挥部






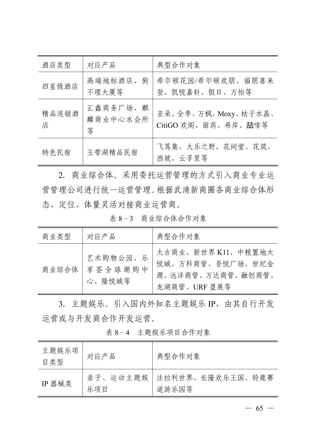
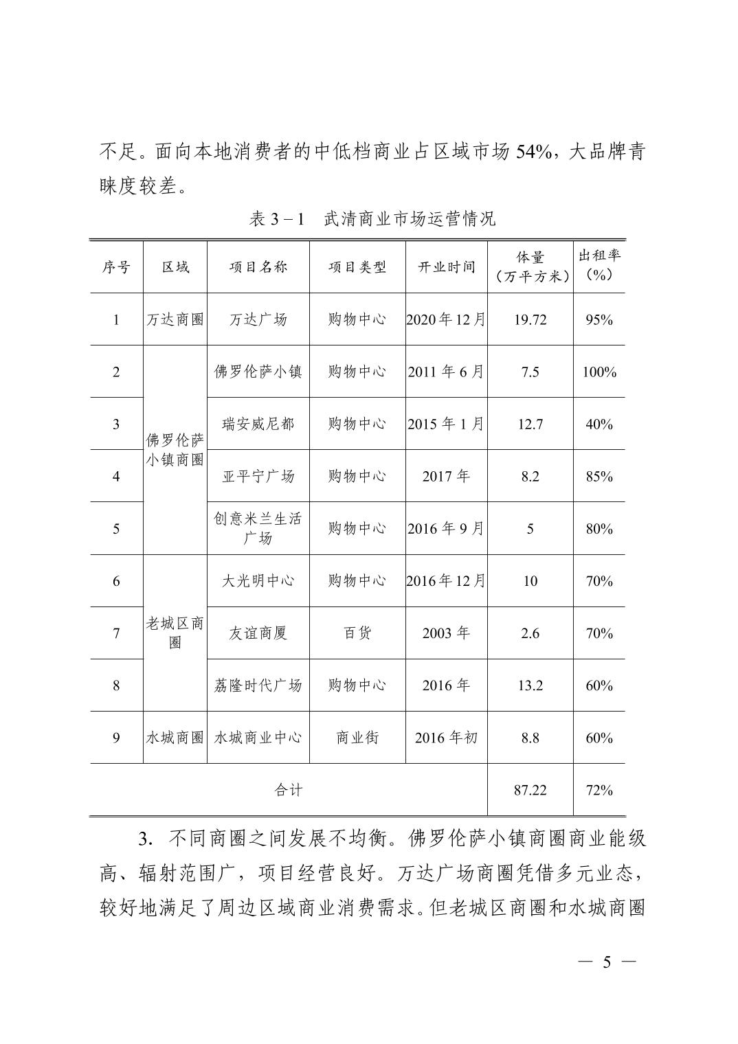
| 相关政策
| 相关报道